Subscribe here to receive Project Person each Friday morning.
Steve Carse from King of Pops was the first person to introduce me to the idea of a business operating system, and now I can’t imagine doing business without it.
Specifically, King of Pops followed EOS, as outlined in the book Traction. This framework helps create clarity and traction for businesses through a series of tools and principles.
→ Here’s a quick primer on my favorite aspects:
V/TO: Called the Vision/Traction Organizer, this is a document that shares the company’s plan in a clear, concise way. It outlines a company’s:
Core Values
Core Focus
10-Year Target
Marketing Strategy
3-Year Picture
1-Year Plan
Rocks
Issues
(While Steve’s practice of Visioning comes from Zingtrain and not EOS, I love the idea of including a Vision document within this V/TO!)
And here’s a screenshot of part of the V/TO for Same Page HR, the HR business in which I am a partner:

Meeting Cadences: Four meetings I’ve found to be particularly helpful are Annuals, Quarterlies, L10s, and 1:1s.
Annual—A longer and more in-depth planning session (usually two days).
Quarterlies—An intentional and focused review and planning session (usually a half day).
L10s—A weekly, structured leadership meeting, per department (usually 90 minutes).
1:1s—Weekly calls with direct reports (usually 60 minutes).
Rocks, Issues, and To-Dos: These break tasks down into priority levels and create a plan to get them done.
Rocks—Based on the Stephen Covey adage about tasks as rocks, pebbles, and sand, these are the most important things you need to accomplish in a timeframe (month or quarter).
Issues—These are unresolved problems or opportunities that need to be discussed in an L10 meeting.
To-Dos—These are tasks that can be checked off within a week or so that usually come from discussing issues in an L10 or 1:1.
(To-dos, Issues, and Rocks are the secret sauces to “moving things along”. Putting these into practice have helped streamline our days and our conversations and really just take new ground. If you ever feel like you’re just spinning your wheels, I highly recommend putting these into practice.)
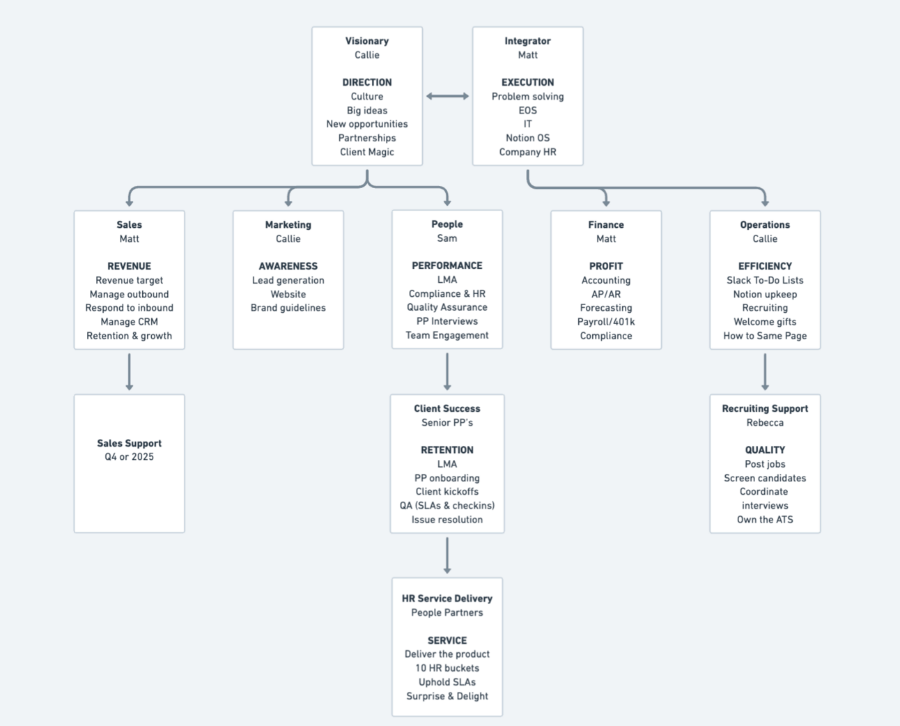
Accountability Chart: As opposed to an Org Chart that focuses more on titles and reporting structure, an Accountability Chart focuses on who owns what major responsibility. These are also helpful to define the structure for your organization in the next 6-12 months. There may even be the same name in multiple seats at a given time.
And here’s a screenshot from Same Page HR’s accountability chart at a given point of time where we have four full-time employees and about 20 contractors (mostly People Partners). Notice the focus on responsibilities:

Scorecard: Creating (and consistently tracking) a scorecard gives a clear focus and holds team members accountable to certain metrics. Scorecard metrics should be simple, clear, and measurable, and they should be assigned to a specific person to track and report.
Examples: Weekly Discovery Calls / Candidates in Pipeline / New MRR Added / Lost MRR / Net Margin / NPS Score
→ Need a place to start? Order the book Traction. It’s ~$15 that will significantly change your business!
(While this would have been a great email for EOS/Traction to sponsor, there’s none of that going on here. I’m just sharing because of how much I believe in an operating system and how much this has helped the businesses I’ve been a part of!)
Next week, I’ll introduce you to a “nap time project person” who out-earned her salaried husband a few months last year by doing something she never ever thought she would. You’ll love her. Stay tuned!
What is this email?!
I’m Callie Murray, a self-proclaimed Project Person. From a fake wedding company to a mountain shack to a novel, I’m always up to something.
I send an email like this each Friday, alternating between a profile I’ve written about a fellow Project Person or a primer I’ve compiled with tips & tricks for your own entrepreneurial adventure.
Know a Project Person who should read this? Forward this email!
Are you building a business, side gig, or passion project? Subscribe below!
And please feel free to respond with any comments or ideas. I read every email, and your support means the world.

